1. Single ship tracking details android apps ios ios app design maps ship tracking ui ux
    View Single ship tracking details
    Single ship tracking details
  2. Jahaji map filter filter interaction map sort ui ux
    View Jahaji map filter
    Jahaji map filter
  3. Jahaji mobile map interaction flat interaction ios ios app ios app design maps ui ux
    View Jahaji mobile map interaction
    Jahaji mobile map interaction
  4. User Persona flat interaction design persona user interview user research ux
    View User Persona
    User Persona
  5. #DailyUI Login/Signup apps dailyui design flat hi fi illustration login minimalist mobile mockup sign in signup ui ux vector vibrant
    View #DailyUI Login/Signup
    #DailyUI Login/Signup
  6. AIWAS Login and Multi-Step Signup ai apps flat logo onboarding screens ui ux
    View AIWAS Login and Multi-Step Signup
    AIWAS Login and Multi-Step Signup
  7. PTE Study Centre Landing Header flat landing page ui ux
    View PTE Study Centre Landing Header
    PTE Study Centre Landing Header
  8. PTEStudyCentre Header Concept branding design thinking flat headers hero image landing landing page minimalist ui ux vibrant
    View PTEStudyCentre Header Concept
    PTEStudyCentre Header Concept
  9. PTE Study Centre Pricing Table UI design thinking flat pricing pricing page pricing plan pricing table ui ux
    View PTE Study Centre Pricing Table UI
    PTE Study Centre Pricing Table UI
  10. Prevent COVID19 covid 19 flat graphicdesign poster design
    View Prevent COVID19
    Prevent COVID19
  11. AI sign in page flat illustration ui ux vector
    View AI sign in page
    AI sign in page
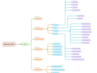
  12. Information Architecture for PTE Learning SAAS App flow information architecture labels sitemap
    View Information Architecture for PTE Learning SAAS App
    Information Architecture for PTE Learning SAAS App
  13. Carrier mobile wallet billing UI concept black dark landing mobile wallet ui ux
    View Carrier mobile wallet billing UI concept
    Carrier mobile wallet billing UI concept
  14. Dashboard Schedule Concept calendar calendar widget dashboard schedule tasks ui ux
    View Dashboard Schedule Concept
    Dashboard Schedule Concept
  15. KAM Panel Admin UI admin flat ui ux
    View KAM Panel Admin UI
    KAM Panel Admin UI
  16. Mobile Package Builder carrier charging mobile mobile wallet package builder picker recharge ui ux wallet
    View Mobile Package Builder
    Mobile Package Builder
  17. Mobile Package Builder Concepts builder mobile package ui ux
    1
    View Mobile Package Builder Concepts
    Mobile Package Builder Concepts
  18. Folkmela.com Identity bangla folk bangladesh branding folk folk culture identity logo
    View Folkmela.com Identity
    Folkmela.com Identity
  19. DeenerKotha.com identity bangla bangladesh branding identity islamic logo
    View DeenerKotha.com identity
    DeenerKotha.com identity
  20. Shohoj - Mobile wallet Apps Logo/Icon android icon branding icon loading screen logo mobile payment u vibrant
    View Shohoj - Mobile wallet Apps Logo/Icon
    Shohoj - Mobile wallet Apps Logo/Icon
  21. Robi AddaBazi Mobile Site Concept landing mobile apps mobile ui mobile website ui ux wap
    View Robi AddaBazi Mobile Site Concept
    Robi AddaBazi Mobile Site Concept
  22. Onboarding intro screens onboarding product tours sliders storytelling ux tours
    View Onboarding
    Onboarding
  23. Radio Wap Final Concept app landing flat landing music radio ui ux vibrant
    View Radio Wap Final Concept
    Radio Wap Final Concept
  24. Lite Version of Onboarding into screens lite minimalist mobile onboarding product tour splash screen
    1
    View Lite Version of Onboarding
    Lite Version of Onboarding
Loading more…

Available for new projects

Get in touch Amit Mojumder