1. Subscription plan for zhihu commercial plan subscription
    View Subscription plan for zhihu commercial
    Subscription plan for zhihu commercial
  2. Lunar New Year Movie PK chinese h5 movie ui
    View Lunar New Year Movie PK
    Lunar New Year Movie PK
  3. Tomato App for Kids app book kid app ui ux
    View Tomato App for Kids
    Tomato App for Kids
  4. Zhihu Settings Page Redesign design settings ui ux
    View Zhihu Settings Page Redesign
    Zhihu Settings Page Redesign
  5. The wandering earth - the first Chinese sci-fi movie chinese movie sci fi ui
    View The wandering earth - the first Chinese sci-fi movie
    The wandering earth - the first Chinese sci-fi movie
  6. Movie discussion page movie review
    View Movie discussion page
    Movie discussion page
  7. movie list transition animation gif movie ux
    View movie list transition
    movie list transition
  8. Buddy_UI mapmobile ui uxclean
    View Buddy_UI
    Buddy_UI
  9. Making long-term plan interaction motion ux wireframe
    View Making long-term plan
    Making long-term plan
  10. Map Animation animation map wireframe
    View Map Animation
    Map Animation
  11. Interactive Experiment interaction motion ux wireframe
    View Interactive Experiment
    Interactive Experiment
  12. Initiate Screen wireframe
    View Initiate Screen
    Initiate Screen
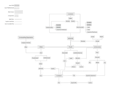
  13. Product Architecture Shot app architecture flow information product ux
    View Product Architecture Shot
    Product Architecture Shot
  14. Trip insight transition animation clean gif map transition ui ux
    View Trip insight transition
    Trip insight transition
  15. Trip insight clean map minimal modern ui ux
    1
    View Trip insight
    Trip insight
  16. Alert inbox animation motion ui ux
    View Alert inbox animation
    Alert inbox animation
  17. Alert inbox alert list swipe tab
    1
    View Alert inbox
    Alert inbox
  18. Menu and profile animation design gif motion ux
    View Menu and profile animation
    Menu and profile animation
  19. Ivr Downloader design downloading gif motion
    View Ivr Downloader
    Ivr Downloader
  20. Telematics app wireframe
    View Telematics app
    Telematics app
  21. Duo-Color Chart Spec Sheet data visualization
    View Duo-Color Chart Spec Sheet
    Duo-Color Chart Spec Sheet
  22. Toilet paper animation motion
    View Toilet paper
    Toilet paper
Loading more…